查看: 3830

[大杂烩] 揭秘:信用卡退罚息,退违约金业务,是怎么赚钱的?

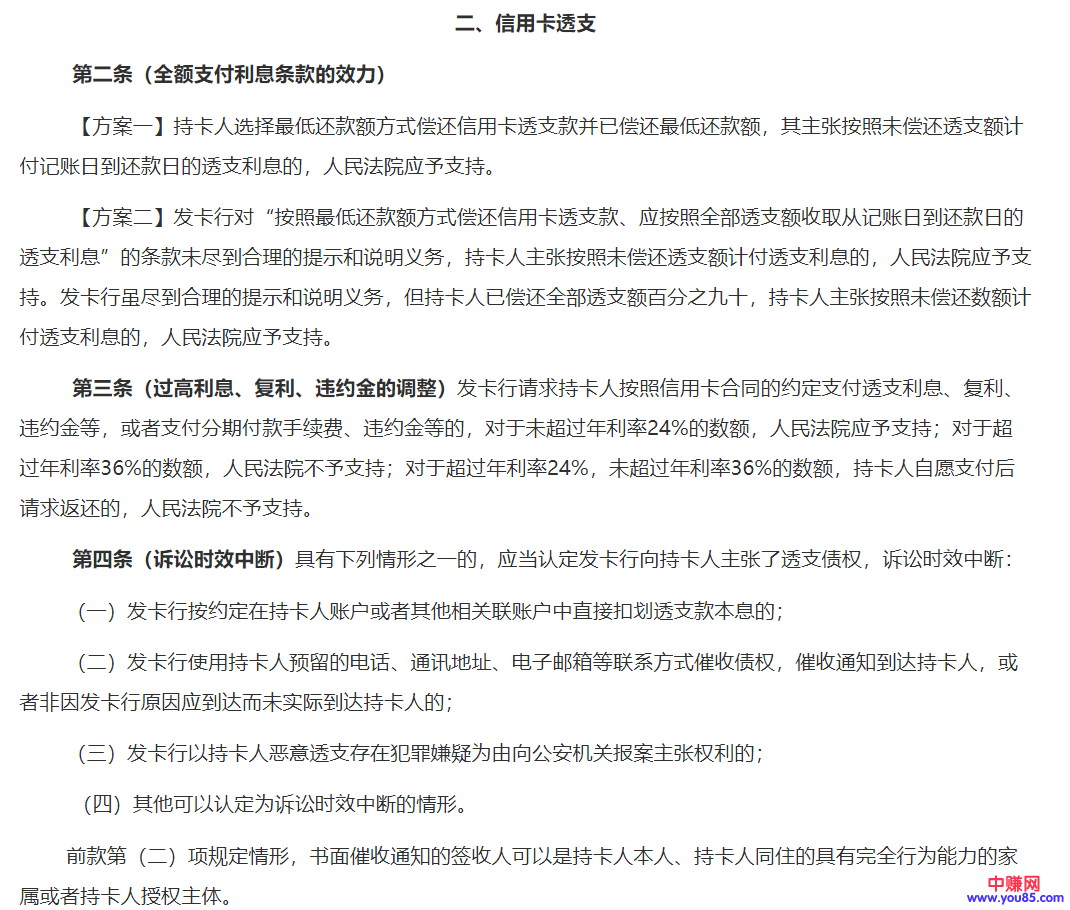
[复制链接]
wz*** 发表于 2019-10-19 13:02 | 显示全部楼层 |阅读模式
网络上赚钱的项目千千万,在一个圈子里呆的时间久了,每天都能遇到各种各样的项目。

拉人头、资金盘、灰产以及一些骚操作的项目,哥每天都可以遇到不少,不是问我有什么项目求分享的,就是推荐一些他们自己在做的项目想寻求合作的。

这不,前两天就碰到一个有点骚操作的信用卡项目。

近期金融圈里出现了一个堪称送钱的业务,只要你用过信用卡多多少少就会用到这个业务。信用卡退罚息,退违约金业务。

2.png

1.jpg


对信用卡这个领域稍微了解一点的,或是自己有经常使用信用卡的朋友,应该可以从上图字面意思中看出来,这是一个什么样的业务。

简单一点来说,就是现在有那么一批人,掌握了一定的方法技巧或是一定的资源,可以帮你操作,退回由信用卡逾期,信用卡最低还款额所造成的,额外罚息以及手续费。

这个业务就像是,那些做这个业务的人说的,送钱业务,对于个人信用卡用户来说,这个业务是百利无一害的。

只不过对方帮你退回这一部分银行不正规操作多收取的费用,需要收取一定的手续费,行业内一般是30-70%不等。

这里有两种,一种是单纯的出售教程,教你如何退回违约金这些费用。第二种就是,帮你操作退回违约金,只不过在成功退回以后需要收取一定的费用。

他们的话术是,反正这笔你已经交了,能够帮你成功退回也算是帮你省钱了,收取一定手续费不过分。

其实这种操作已经属于,偏门灰色类业务了,近期因为做的人多了,各大银行已经开始重视这一块了。

包括之前那位网友也想找我合作,因为我手上有一定的粉丝群体,想利用我的资源,看看我这些粉丝里面有没有需要处理这类业务的,给我一定的分成,也可以说是想空手套白狼了。

不过为粉丝着想,哥也不能随便就推这种业务,经过哥的一番研究了解,发现这个信用卡退回违约金这一块业务里面,水也比较深。

今天写这一篇文章可能也会触动很多人的利益,也算是给对这方面有需求的朋友,分享一下这里面的方法和技巧,可以自己去尝试操作,能省一点是一点,也避免被坑了,当了韭菜。

先给大家普及一下关于信用卡的知识。经常使用信用卡的朋友应该知道,信用卡本身是没有利息的,这个月用下个月还,或是分期还款,信用卡的使用率在90后00后中是非常普及的。

但很多人都是控制不住自己,没有那个本事也要用信用卡,抖音上鸡汤说的好,说走就走的旅行,趁年轻要多投资自己。

所以目前大多数人的负债率都非常高,负债的地方也大多数在于过度使用信用卡,导致到期没有能力还款,这就造成了很多人的信用卡都有逾期的情况。

一旦逾期未还,或是还款能力不够,那每个月就只能以最低的还款额度进行还款,逾期不但会对个人征信产生影响,信用卡方面也会收取一定的违约金。

不要小看这个违约金,如果使用的金额比较多,那么罚息相应来说还是比较高的,每个月多付出几百块,想想都蛋疼。

什么是违约金呢?我们先把概念搞清楚。违约金,之前叫滞纳金。

指的是持卡人在信用卡到期还款日,实际还款额低于最低还款额的情况下,最低还款额未还部分要支付的违约金额。

举个例子:持卡人A刷卡消费5000元,本期账单最低还款金额是500元,而A在最后还款日只还了200元,那么这个未还的300元要收取违约金。

对于持卡人违约逾期未还款的行为,发卡机构应与持卡人通过协议约定是否收取违约金,以及相关收取方式和标准,不过各大银行违约金收费标准都为低于最低还款额部分的5%。

比如:持卡人B用信用卡透支了10000元,在还款日须最低还款1000元,持卡人到期只还款300元,700元就要按5%计收35元的违约金。

之前的滞纳金和现在的违约金有什么不同吗?“滞纳金”也是按照应还未还最低还款额部分收取5%的,但这笔滞纳金是按月复利,如果一直不还,年费率就高达60%了。

现在各行已经取消了“滞纳金”,改为“违约金”,仍然按照最低还款额应还未还部分的5%收取,但是不再复利。

以上是对于违约金的一些理解,相信有使用信用卡的朋友应该看明白了,我平时是很少使用信用卡的,办理了好几张也没有用过,也是第一次听说这样的骚操作。

那么还有一种罚息又是什么意思呢?这里的罚息指的是,全额罚息。

还是举个例子:你欠了信用卡10000元,还了9999元,还有1块钱未还,那么在之前很多银行是会按照10000元计息的,并不是按照1块钱计息。

好在17年的时候,国家就已经出台了相应的政策,关于全额罚息的问题可以浏览网页查看。

链接查看:http://www.court.gov.cn/zixun-xiangqing-100362.html

按照10000计息,那么肯定是不合规的,你可以拨打银行电话或者银保监会投诉,被多收的利息肯定是可以退回的。

3.png


关于过高的利息、违约金、罚息等超过红线,也是不予支持的,同样也是可以投诉要回利息的。

发卡行未尽义务!如果是由于银行过失导致的,你可以是可以去申诉的。特殊情况产生的违约金。比如:意外事故、盗刷,也是可以去申诉退回的。

OK,说了这么多如果你有以上的情况,应该怎么操作才可以退回一定的费用呢。

其实这里面也没有太多的技术,如果你确定有过支付违约金或是利息的情况下,直接打电话给信用卡中心,说明你的情况,自己不是恶意逾期的,理由随便编一下,要求客服退还,你多付出的一些费用,当然这个事情主要在于沟通,自己的态度还是需要强硬一点,可能一次两次打电话客服不会给你办理,但是打电话的次数多了,并且每次都申明一下自己会对本次通话进行录音,并且询问客服的工号记下,如果碰到不给办理的情况,可以说准备去投诉客服。

客服其实也是打工的,也有这个能力去处理这个事情,先说明情况态度在强硬一点,合理的维护我们自身的合法权益我相信退回违约金问题不大。实在不行就跟客服磨,脸皮厚一点,每天打电话,一直打。

这个就在于与人沟通的技巧了,我了解过后,身边也有几个朋友有这样的问题,都纷纷去打电话处理这个事情了,都目前已经有人退回一部分违约金了。

4.png


如果碰到那种非常倔强的客服,并且自己违约金的金额比较大的,可以考虑请律师帮忙,无非就是付出一些律师费罢了。可以参考国家发布的相关政策,只要是符合自身利益的,我们可以去合理维护。

市场上那些发广告,说帮忙退回违约金、罚息其实也没有太大的技术,更谈不上跟银行的人有关系或合作,方法都是差不多的,只不过每个人处理事情的方式,不一样,多尝试一下就好了。

另外如遇到一些特殊情况,像上面说的,因为出车祸,人身自由限制,所产生的一些违约金和利息,这些都可以进行申诉,到相关部门开出证明,在到银行处理即可。避免踩坑,像前期收手续费这种坑,别被割韭菜了。

包括打广告的给你提出方案,教你用一些特殊手段去处理这个事情,记住违规的事情别做,得不偿失。其实像这种业务,说到底还是信息差的问题。

互联网赚钱的本质,大多数项目都取决于信息差的存在,你知道别人不知道的信息就可以利用这个信息去赚钱。

至于怎么利用?根据用户需求来,需求在哪里就去哪里赚。
温馨提示:
1、本内容内由作者投稿,版权归原作者所有!
2、本站仅提供信息存储空间服务,不拥有所有权,不承担相关法律责任。
3、本内容若侵犯到你的版权利益,请联系我们,会尽快给予删除处理!
客服QQ/微信
723915236 周一至周日:09:00 - 22:00
十五年老品牌,学习网上创业赚钱,首先中创网,值得信赖!
众创网络 版权所有!

本站内容均转载于互联网,并不代表中创网立场!
拒绝任何人以任何形式在本站发表与中华人民共和国法律相抵触的言论!

信息产业部备案号 粤ICP备2022107892号

小黑屋|加入vip|手机版| 科妙网

GMT+8, 2026-3-20 03:12 , Processed in 0.069259 second(s), 28 queries , Gzip On.

快速回复 返回顶部 返回列表