查看: 4151

[创业资讯] 别靠死工资活着了,拿起手机,做好这四点,动动手就有钱赚

[复制链接]
wz*** 发表于 2020-1-2 13:39 | 显示全部楼层 |阅读模式
1、如何判断一个平台能否成为你的赚钱工具呢?

我之前讲解过这个问题。你只需要看它是否具备这两种属性:a.该平台是否有流量,流量越大越好。b.该平台是否具备发表内容的功能。

如果这两种属性都具备,即便它并没有官方推出的创作者盈利工具,但也可以为你赚钱。为什么呢?

a.有流量,就有市场,有市场,就有钱赚。变现流量的途径就三种方式:广告、产品、服务。不管是给自己,还是给别人,只要有流量,你都可以赚钱。

b.只有发表内容,你才能够获取精准粉丝的关注。发表内容的格式,可以是图文、短视频、图片、音频。

想要有精准粉丝的关注,你就要发表内容,要想赚钱更多更轻松,你的精准粉丝必须要在真实的前提下,在数量和质量上多加努力。

2、小红书能成为你的赚钱工具吗?盈利思路是什么?

按照上面我给总结的内容,就可以判断小红书是否能够成为你的赚钱工具了。

首先,小红书是年轻生活方式的分享平台,玩小红书的年轻人很多,流量比较大。流量属性具备。其次,小红书可以发表图文,图片,也可以发表短视频。内容分享功能具备。

既然小红书可以成为赚钱工具,那么如何靠小红书来赚钱呢?盈利思路是什么呢?

我刚才讲解过,盈利变现的渠道就三种,卖产品、卖广告、卖服务。具体能够选择哪一项,需要根据平台的规则来定。

小红书上,除了个人简介的地方可以加邮箱以外,是不能够在发表的内容中加任何联系方式的,这是为了打击创作者将流量引导到别的平台。

这样,如果利用小红书想要引流,来卖产品或是服务,引流是个难题。如果在评论中留下联系方式,容易被举报,容易封号,那样就得不偿失了。

因此,小红书的最佳赚钱渠道是通过广告来变现。也就是只做宣传,不去引流。

大致的做法就是:你需要做好个人定位,然后学会内容创作来养号,不断的提升粉丝数量和账号权重,这样,和你领域相关的商家就会主动私信联系你,给钱请你做广告。

玩小红书的创作者,有月入几千的,有月入上万,甚至更多的。下班后做做兼职,每一笔收入都是锦上添花。

3、影响小红书账号权重的因素有哪些?

内容分享平台的账号权重影响因素,必然是围绕着内容分享这个行为的。

一是分享的次数(分享的活跃度),二是分享的质量(内容质量,阅读量,点赞量,评论量,话题度)。

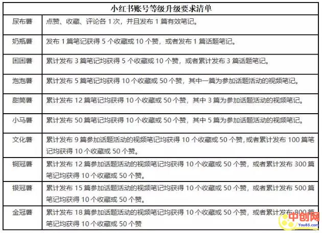
除了这些因素,账号的等级也会对权重造成一些影响。新注册的账号等级最低,叫做“薯北鼻”,光听名字就知道有多心酸。在这里,我送你一份小红书账号等级升级资料,不用谢,收藏下图即可!

1.jpg


注意:小红书的笔记篇幅非常非常短,所以不要被几百篇的要求给吓住哦!

4、如何靠小红书来赚钱?

互联网的流量大,人们使用手机上网的时间长,机会特别特别多。如果你想要在下班后赚钱,不一定非要在实地找兼职,完全可以利用互联网来赚钱。不管你去养哪个平台的账号,只要它符合我上面提到的两个属性,只要你去按照技巧去养,养好了都能帮你赚钱,都能成为一个不错的赚钱渠道。

如何靠小红书来赚钱呢?技巧主要有三个方面:

一个是个人的精准定位和特色挖掘,建立起个人内容品牌,成为KOL。一个是高效的内容创作(选题,标题,正文等各环节),让你创作内容轻松,质量高,受欢迎。一个是推广运营,按照平台分发规则去运营,还要联合其它平台,形成内容矩阵。

在这里,我就讲3点方法吧!

a、标题不行,标签和@来凑!

内容平台中,标题对于分发推荐很重要。小红书发表笔记时,除了添加标题以外,还有个和微头条、抖音相似的功能,那就是在文章的末尾处,还可以添加关键词标签,@小红书官方账号等。这两个也有利于提升内容的曝光量。

这个话题标签不仅要和你的内容主题相关,而且最好是能突出你的内容选题。@官方账号时,也要选择和你领域相关的。你的笔记是关于穿搭的,就要@穿搭薯。

2.jpg


话说,看到“添加地点”这四个字,你是否有赚钱灵感?如果没有的话,那你就真的需要好好修炼了。

我之前都给大家总结过,如果发表的内容中有“添加地点”这个功能,就代表你可以专门做本地自媒体,赚取本地商家推广费用!这个推广费都会比较高!就和抖音一样。就说这一遍了哦!

b.多关注和自身领域相关的热搜话题!

3.jpg


小红书本身会有热搜话题,可以多关注这些,看看和自己领域相关的能够“蹭”哪一个。站内热搜也可以做。站外的热搜,最好将关键词体现在标题上。

c、忍住你那颗总想推广的心!

小红书对于引流行为(留联系方式)是非常非常反感的。不同的平台,赚钱的方式不一样。人家不让你留联系方式来引流,咱就不留,专门养号成大V,赚取广告费就可以了。

没必要非要钻各种空子,否则容易封号。这种做法完全没有必要。小红书个人主页是可以留邮箱的,你可以注册一个QQ邮箱,放到个人主页上。

QQ邮箱的组成部分,大家应该都知道吧,前半部分是QQ号,写上QQ邮箱,人们也会知道你的QQ号了,想加你的,自然会加你,想给你发邮件的,也会给你发邮件。

你还可以给QQ邮箱设置自动回复,利用资料福利来引流到公众号,微信或是其它平台,都可以。
温馨提示:
1、本内容内由作者投稿,版权归原作者所有!
2、本站仅提供信息存储空间服务,不拥有所有权,不承担相关法律责任。
3、本内容若侵犯到你的版权利益,请联系我们,会尽快给予删除处理!
客服QQ/微信
723915236 周一至周日:09:00 - 22:00
十五年老品牌,学习网上创业赚钱,首先中创网,值得信赖!
众创网络 版权所有!

本站内容均转载于互联网,并不代表中创网立场!
拒绝任何人以任何形式在本站发表与中华人民共和国法律相抵触的言论!

信息产业部备案号 粤ICP备2022107892号

小黑屋|加入vip|手机版| 科妙网

GMT+8, 2026-3-20 10:36 , Processed in 0.135077 second(s), 28 queries , Gzip On.

快速回复 返回顶部 返回列表