查看: 4980

[创业资讯] 月入10万小众生意——老照片修复,门槛低还简单粗暴

[复制链接]
wz*** 发表于 2021-3-19 11:23 | 显示全部楼层 |阅读模式
最近一直很忙,以至于好多电影看,被人吐槽落后。

特别是《你好,李焕英》,被多人强烈推荐。

截至昨天,票房已经达到了52亿,不仅高居国内票房榜第二,更是进入了全球票房前100。

不禁好奇,电影为什么这么火。

多数人回答是:因为亲情,让人感动,珍惜当下。

【一】

项目的产生,一定是来自于人群的需求。

人生总是充满遗憾。

我们和长辈的时间线,天然的存在一段空白。

随着年龄的增长,我们自己也到了一定年纪,开始体会到生活的不容易,为人父母的艰辛,有了共情的能力,开始好奇父母当年的样子。

这次过年和母亲聊家常,聊到了外公,还给我看了他们年轻时的合照。

只是多年过去,照片变得很久,连面孔都有些模糊。

母亲感叹:“要是现在有照片修复技术就好了。”

说者无心,听者有意。

这种技术冒泡网赚我是听过的,也在抖音见过很多。

只是在线下的照相馆,很少看到这种业务。

1.jpg


但万能的淘宝,或许会有答案。

一看,果不其然。

2.jpg


没想到在这样的小领域,需求还很高。

做得比较好的店,价格在20-50左右,月销量都是上万单。

3.jpg
  

当然,这些都是参考价,具体定价根据难以程度来算。

项目每个月的利润,至少是10万以上。

【二】

赚钱,就是信息差的不平等。

看店铺介绍,他们收费分为三个顶级。

不同等级的修复,价格不同。

5.jpg


这个技术难吗?

并不一定。

我联系了做美工的朋友,得到准确答案。

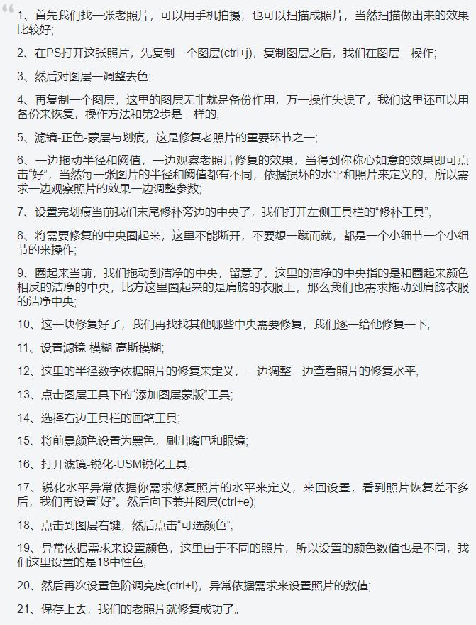
“整个过程并不难,只要懂PS,基本都会操作。”

为了方便理解,他直接发来了一个操作步骤。

6.jpg


当然,一切的前提是要懂PS。

对不懂的人来说,这几个步骤还是有难度。

更多的人即便找到了方法,也会觉得麻烦从而选择付费。

有需求就会有商机。

于是,便有了提供照片修复服务的生意。

【三】

大道当然,项目起盘的殊途同归。

作为普通人,如何进入这个行业分一杯羹?

答案永远是:向有结果的人去学习。

抖音一搜,上百个相关账号,他们就是最好的案例。

7.jpg


项目怎么玩,简单讲讲思路:

1.基本工具

准备1个抖音号,花5-7天养号,

1个配置好点的手机(苹果8以上),

1个闲置微信,最好是1年以上的老号。

2.内容制作

拍摄方式借鉴同行的优秀作品。

8.jpg


作品控制在12s以内,能提高完播率。

背景音乐选择怀旧经典歌曲,你的受众是有年纪的人。

3.引流获客

抖音引流通常为3种:

背景签名植入联系方式
评论区引导用户私信回复
开通直播间挂出联系方式
4.咨询答疑

一般常问的几个问题:

Q:怎么收费的?

A:看照片的情况,一般几十到几百。

Q:照片能修复吗?怎么修复?

A:都可以,修复程度有所区别,一般用PS+手绘+AI合成。

Q:修复时间大概需要多久?

A:看照片的完好程度,快的话24小时内可以搞定。

...

5.转化出单

所有的流量,全部都导入到微信里。

微信朋友圈提前打造好朋友圈营销:

用户咨询反馈,
用户作品交付对比,
用户收到成品的满意反馈,
能引起共鸣的情感文案鸡汤
以上几个内容,每天循环发。

前期搜集同行的,后期出单用自己的。

这是决定用户成交的关键因素。

6.价格怎么定?

玩法有二,看你自己工作量。

你会PS,那最好,价格参考市场价,50起步。

你不会,找同行,在原价格上加个30%-50%。

一般来说,这种老照片对用户来说,都有特殊的意义。

有的是纪念照片,
有的是战友合照,
有的是逝者遗像,
一件商品带了感情色彩,那么就是无价之宝。

几十也好,几百也罢,只要能达到效果,都愿意付费。

再说个收益放大的杀招:

”包装项目搞培训,招聘代理搞分佣。“

这种玩法,无需多说,任何项目都有这种模式。

一切的基础,都是你把第一个号做出来。

否则,这都是空谈。

还是那句话:

“项目常有,不在于新与旧,也不在于快与慢,在于有没有去做,有没有长期坚持,能不能解决问题。”

以上,就是今天的分享
温馨提示:
1、本内容内由作者投稿,版权归原作者所有!
2、本站仅提供信息存储空间服务,不拥有所有权,不承担相关法律责任。
3、本内容若侵犯到你的版权利益,请联系我们,会尽快给予删除处理!
客服QQ/微信
723915236 周一至周日:09:00 - 22:00
十五年老品牌,学习网上创业赚钱,首先中创网,值得信赖!
众创网络 版权所有!

本站内容均转载于互联网,并不代表中创网立场!
拒绝任何人以任何形式在本站发表与中华人民共和国法律相抵触的言论!

信息产业部备案号 粤ICP备2022107892号

小黑屋|加入vip|手机版| 科妙网

GMT+8, 2026-3-20 01:14 , Processed in 0.426166 second(s), 29 queries , Gzip On.

快速回复 返回顶部 返回列表