查看: 6063

做推广必知的那些平台手机卡,你错过哪些?建议收藏!

[复制链接]
wz*** 发表于 2018-1-2 11:18 | 显示全部楼层 |阅读模式
腾讯王卡、蚂蚁宝卡、微博V卡、百度圣卡等等,如今各种互联网套餐层出不穷...

在各大互联网厂商相继推出了定向免流套餐之后,一些资讯类平台也和联通电信合作了定制套餐,做为推广者的我们,不管养号,还是操作项目,2018年想要赚钱,当然是要了解这些。

一、知乎知卡

这是中国联通和知乎正在内测“知乎知卡”专属套餐。

来自官网的介绍,知乎知卡分为两个档次:

一个是“知卡”,29元月租,套餐内有1G国内流量,没有免费通话时间。

另一个是知卡的“知卡Plus”,和手机的Plus都是一个升级版的道理,价格也上涨到69元/月,套餐内包含有1G国内流量和500分钟国内通话。

两个档次套餐外国内流量都是10元G/月,国内通话0.1元/分钟,短信和彩信都是0.1元/条。

ddf80fd9364044c1baa6a26cfe2817e0.jpg


免流方面:根据之前的公告,除了知乎外,知乎知卡将支持大部分腾讯系免流应用和游戏,也就是知乎客户端免流+腾讯系应用全免流。但是,在最近更新之后变为了:微信、QQ、王者荣耀、腾讯视频、QQ音乐等APP免流+知乎APP免流。

知乎知卡此次更新,免流范围的缩小了很大的范围,相比之前,福利也是降低了一点点,嗨友们不妨根据自身情况考虑下的。

122ae2b14fa840ab953f5d742a750eaa.jpg


另外,不同于腾讯王卡的每人只能申请一张,知乎知卡每个身份证可以申请两张。但是不允许两张是相同的套餐,只能选知卡和知卡Plus各一张。

7cb8c53689f24661ac0fbcf0edd627ad.jpg


如果各位使用知乎和腾讯产品较多的话,这款新手机卡也是可以考虑下的哦。

想要的嗨友请注意,网上两种办理方式:一是,知乎客户端【更多】—【免流量服务】,进入申请办理页面。二是,微信公众号【知卡助手】菜单【开通】—【申请知卡】,进入申请办理页面。

不过,由于还在内测阶段,以上两种渠道均为开放申请端口,具体上线时间还需等正式的通知了。

二、网易红卡

无独有偶,近日网易也宣布了与中国电信达成战略合作,推出”网易红卡“。

4b8fa154392c45c085b23c96efaa6002.jpg


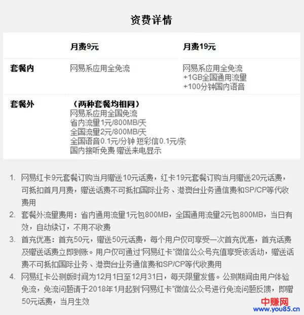
来自官方的介绍,套餐资费方面包括:

红卡分为两种套餐,月费分别为9元和19元。

两种套餐的用户在套餐内均享有国内接听免费的服务,包含来电显示的特权。套餐超出后,国内语音均为每分钟0.1元,短彩信每条0.1元,省内流量1元/800M,国内流量为2元/800M,当日有效,自动续订,不用不收费。赠送来电显示。

另外,中赚网据最新消息得知,49元套餐的网易红卡也即将上线:4GB全国流量+200分钟通话,应用定向免流。百度系及网易系应用国内定向流量免费、4GB全国通用流量及200分钟全国通话,赠送来电显示和189邮箱。

关于免流方面,红卡用户在使用网易的应用时产生的流量不收费,包括网易新闻、网易公开课和网易的多款游戏等。具体包括:

网易系非游戏应用包含:

网易云音乐、网易新闻、网易公开课、有道词典、有道翻译、有道云笔记、邮箱大师、网易100分、网易云阅读、网易云课堂、网易漫画、网易蜗牛阅读、中国大学MOOC。

网易系游戏应用包含:

梦幻西游、大话西游、阴阳师、荒野行动、终结者2、倩女幽魂、光明大陆、天下、率土之滨、镇魔曲、永远的7日之都、汉王纷争、三国如龙传、坦克连、元气战姬学院、迷雾世界、大唐无双、我的世界、劲舞团、大航海之路、大话2口袋版、梦幻西游无双版、大话西游热血版、玩具大乱斗、魔法禁书目录、三少爷的剑、小时代、大唐游仙记、密宝猎人、重装突击、格罗亚传奇、西游神魔决。

百度系应用包含:

手机百度、百度贴吧、百度地图、爱奇艺视频、百度云盘、百度手机助手、好看视频等。

7dfbf83db3d447a5a4ea7a0b7d3077ea.jpg


此外,办卡用户还享有激活赠费,入网首月免月租,并赠送10元话费,激活首月赠送1GB全国通用流量。激活后,通过网易红卡公众号首充50元赠50元。

目前红卡还在公测阶段,有需要的嗨友,部分关注网易红卡公众号了解更多。

三、喜马拉雅逸听卡

这也是互联网套餐大战阵营新添的成员,喜马拉雅FM正在和中国联通合作的“喜马拉雅逸听卡”互联网套餐。

13e8e3e844b94f62865c4dafe63d5917.jpg


喜马拉雅逸听卡分为大逸听卡和小逸听卡两种套餐,基本资费官方介绍如下:

小逸听卡:月租为19元,套餐内包含1G国内流量,无免费语音。

大逸听卡:月租为59元,套餐内包含4G国内流量和200分钟国内语音。

套餐外流量:小逸听卡2元/GB全国流量;大逸听卡10元/GB全国流量。当月有效,自动订购,无省内省外流量区别。

通话资费方面:国内语音0.1元/分钟,国内短信彩信0.1元/条,接听全面,赠送来电显示。

说完了基本资费,我们再看下喜马拉雅逸听卡的使用特权。

f1b7ee210d914fd881b02fb4a8480ea2.jpg


基本福利如上,外加喜马拉雅FM客户端全国免流。关注逸听卡助手的微信公众号,在公众号的开通下方点击申请逸听卡进入,填写资料通过后,即可免费获取此卡。

以上,喜马拉雅逸听卡的基本情况已经介绍完毕,相对别的互联网套餐卡而言比较普通。

总结:

互联网套餐营销大战新增成员只会愈来愈多,优惠也会越来越多,大家不妨根据手上的项目去选择是否有需求~更多套餐后续内容,嗨推会继续帮大家跟进!
温馨提示:
1、本内容内由作者投稿,版权归原作者所有!
2、本站仅提供信息存储空间服务,不拥有所有权,不承担相关法律责任。
3、本内容若侵犯到你的版权利益,请联系我们,会尽快给予删除处理!
20952*** 发表于 2018-1-2 19:31 | 显示全部楼层
此帖仅作者可见
客服QQ/微信
723915236 周一至周日:09:00 - 22:00
十五年老品牌,学习网上创业赚钱,首先中创网,值得信赖!
众创网络 版权所有!

本站内容均转载于互联网,并不代表中创网立场!
拒绝任何人以任何形式在本站发表与中华人民共和国法律相抵触的言论!

信息产业部备案号 粤ICP备2022107892号

小黑屋|加入vip|手机版| 科妙网

GMT+8, 2026-3-18 16:33 , Processed in 0.206499 second(s), 28 queries , Gzip On.

快速回复 返回顶部 返回列表